哈尔滨供暖缴费最新消息!

发布时间: 2024-10-11 19:40  来源:黑龙江网

  黑龙江网讯(实习生 崔建林 记者 王忠岩)哈尔滨即将进入供暖季,记者通过各供热企业相关公众信息平台梳理了相关业务办理信息,具体如下:

  捷能热力

  1.在线缴费

  微信关注“捷能热力电站有限公司”公众号点击“缴费服务”→“在线缴费”→通过地址或者用户编码进行绑定后即可缴费。(提示:用户可以通过往年发票右下角备注一栏获取或者拨打公司任意收费厅点的咨询电话进行查询,也可通过自己房产地址进行查询)

  以上缴费方式用户电子发票在捷能热力小程序-用户中心-我的发票点击下载。

  2.招商银行App

  通过招商银行App-生活-生活缴费-更多家庭缴费-供暖费缴纳暖气费(输入缴费编码、联系方式、小区名称,即可完成缴费)

  3.现场缴费

  捷能热力综合业务收费大厅

  地址:松北区热源路333号

  (营业时间:周一至周日8:30-16:00)

  前进市场收费大厅

  地址:松北区世博路373号

  (营业时间:周一至周日9:00-15:30)

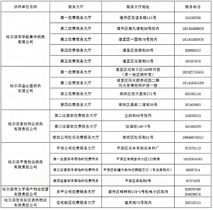
  哈尔滨金山堡供热

  1.收费厅营业地址及咨询电话:

  第一收费服务大厅:

  道里区迎宾小区106栋对面(原一街区锅炉房)

  服务电话:18182718455

  第二收费服务大厅:

  道里区阳光顾养花园二期阳光育博苑锅炉房一楼

  服务电话:18145645589

  第三收费服务大厅:

  南岗区西大直街271号

  服务电话:83108110

  第四收费服务大厅:

  南岗区鼎新二道街30号

  服务电话:82563063

  2.缴费操作如下

  (1)关注"哈投集团供热服务平台"的微信公众号

  (2)点击"业务办理"菜单进入办理页面

  (3)点击"更多业务"模块选择业务

  新用户点击"房间绑定",可通过用户卡号进行绑定或可通过房屋地址进行绑定

  (4)绑定房间后,点击"供热缴费"完成缴费并确认开票信息

  (5)在个人中心→供热费电子发票即可查看发票信息

  威立雅哈尔滨热电有限公司

  1.业务办理地点:

  威立雅供热服务厅:

  地址:南岗区征仪路750号(征仪花园小区F07、08栋3号商服。乘坐107路、128路、348路、57路公交车到征仪路与跃兴街口下车)

  浦发银行学府支行收费网点:

  地址:南岗区学府路与学府四道街交汇处

  2.供热交费:

  您可以通过以下方式交纳热费:

  支付宝:登录支付宝,在【生活缴费】功能中查找【暖气费】后选择【威立雅哈尔滨热电】,输入房间编码即可交纳热费。

  微信:您可关注下方微信公众号,在微信公众号中查找【服务中心】后选择【用户交费】,输入房间编码及用户姓名即可交纳热费。

  微信小程序:微信小程序现已开通交费、合同签订、房间查询、自助报修四个功能。点击供热交费功能,输入房间编码及用户姓名即可交纳热费。

  注:房间编码获取方式:

  (1)已交供热费发票中注明的AP号码即是房间编码

  (2)在小程序房间查询中录入地址+姓名,即可查询房间编码

  (3)拨打客服热线4006225566查询。

  哈尔滨太平供热

  1.在线缴费

  请关注微信公众号“哈尔滨太平供热有限责任公司”,缴费服务-在线缴费-并添加卡号(卡号为以往年度发票右下角备注中6位数字或拨打电话82463257查询),就可以实现在线缴纳热费,同时下载电子发票。

  2.现场缴费

  太平供热综合服务大厅

  地址:南直路465号

  大厅营业时间:8:30-17:00

  收费咨询热线:82463257

  24小时客服热线:86553110

  哈尔滨团结供热

  1.交费时间:

  收费时间:8:30--15:30(节假日不休息)

  2.交费地点

  新一地区:哈东路172号院内

  咨询电话:57683940

  东风地区:东都幸福里商业街02栋01号商服

  咨询电话:13030090170

  3.供暖价格

  居民:38.32元/平方米,非居民:43.3元/平方米

  4.缴费方式:

  (1)已经登记过的业主请直接到收费网点现金交费或咨询客户编码微信缴费。

  (2)对于已经进户未登记的各业主 请携带房屋所有人的身份证原件、新房进户证明到收费网点登记并缴纳热费。

  如有对交费事宜不明者请按通知到收费网点咨询,或工作时间拨打咨询电话咨询

  嘉力供暖

  地址及咨询电话:

  诺丁山收费处:

  万科城市之光04地块3-2-104商服

  0451-82911822

  军民街收费处:

  军民街37号(哈广小区路口里50米处)

  0451-82910185

  夜间报修电话:18003656648

  “香坊码上办”服务平台

  哈热供热

  1.地址及咨询电话

  香坊区三大动力路95号

  咨询电话:82132178(电机厂营业部)

  香坊区珠江路014号

  咨询电话:53938736(珠江路营业部)

  香坊区三大动力路263号

  咨询电话:53938726(锅炉厂营业部)

  哈热公司客服热线

  客服热线:82792111

  2.具体缴费操作如下

  (1)微信关注“哈热供热”公众号,缴费前请先完成房屋绑定操作。(缴费号是发票右下角备注栏05开头的12位数字)

  (2)缴费成功的用户可直接在微信公众号“个人中心”→ “交费记录”处查看或下载发票。

  (3)首次通过微信公众号缴费的用户,可在关注公众号后,在历史信息中查询到缴费操作教程。如遇到任何缴费操作问题,可拨打各营业部电话以及客服电话进行咨询。

  岁宝热电

  岁宝供热相关信息:黑龙江岁宝热电有限公司

  1.热费基础价格:

  根据哈政发【2015】9号文件规定,居民热费基础价格38.32元/平方米,非居民热费基础价格43.30元/平方米,按使用面积收费,如遇价格调整,按新规定执行。

  2.微信缴费

  从手机微信公众号里搜“黑龙江岁宝热电有限公司供热收费”进行关注,进入公众号后到业务办理,选供热缴费后,输入供热卡号缴费,用户不知道供热卡号可拨打收费营业厅服务电话53966056咨询。

  热用户欠缴热费的,供热单位自逾期之日起按日收取相应的违约金,多次催收仍未缴费者,供热单位将采取法律诉讼、停热等措施。

  3.热费收缴及停热办理营业时间、地址、电话:

  每天08:00—15:30,节假日不休息。

  交费地址:延川北大街805号黑龙江岁宝热电有限公司供热收费大厅。

  收费营业厅服务电话:53966056

  *另附哈投集团所属供热区域业务办理信息表

责任编辑:姚楠

审  核:董雪婷

统  筹:张宇

监  制:曲立伟

微信
手机版
抖音
快手
视频号