哈尔滨市民办义务教育学校11日起第一次接受跨区报名

发布时间: 2025-06-09 10:59  来源:哈尔滨日报

  7日晚,义务教育学校招生服务平台发布2025年哈尔滨市民办义务教育学校本区已报名人数及第一次跨区报名计划数。记者从哈尔滨市教育局获悉,6月11日20:00至13日8:00进行第一次跨区报名。对本区内报名人数少于招生计划的,第一次跨区仅限于没有民办义务教育学校的区的适龄儿童、小学应届毕业生报名。

  各区民办小学第一次接受跨区招生对象为具有道里区、道外区、平房区、双城区户籍的适龄儿童;各区民办初中第一次接受跨区招生对象为具有道里区、道外区、平房区户籍(学籍)的小学应届毕业生。

  从目前报名情况看,

  接受第一次跨区报名的民办小学有哈尔滨市剑桥学校附属小学、哈尔滨市荣智学校、哈尔滨美佳外国语学校、哈尔滨顺迈学校、哈尔滨市华文学校、哈尔滨市万邦学校、哈尔滨市龙涤新世纪学校,具有道里区、道外区、平房区、双城区户籍的适龄儿童;

  接受第一次跨区报名的民办中学包括哈尔滨市剑桥第三中学校、哈尔滨市荣智学校、哈尔滨市东方红中学校、哈尔滨市华文学校、哈尔滨市万邦学校、哈尔滨市龙涤新世纪学校、哈尔滨市双城区忠植初级中学校,具有道里区、道外区、平房区户籍(学籍)的小学应届毕业生可报名。

  按规定,对于本区报名人数超过招生计划数的民办义务教育学校,实行电脑随机录取,随机录取比例为招生计划(进行电脑随机录取计划数)的100%。跨区(1—2次)报名人数超过剩余招生计划数的,按剩余招生计划数100%实行电脑随机录取。

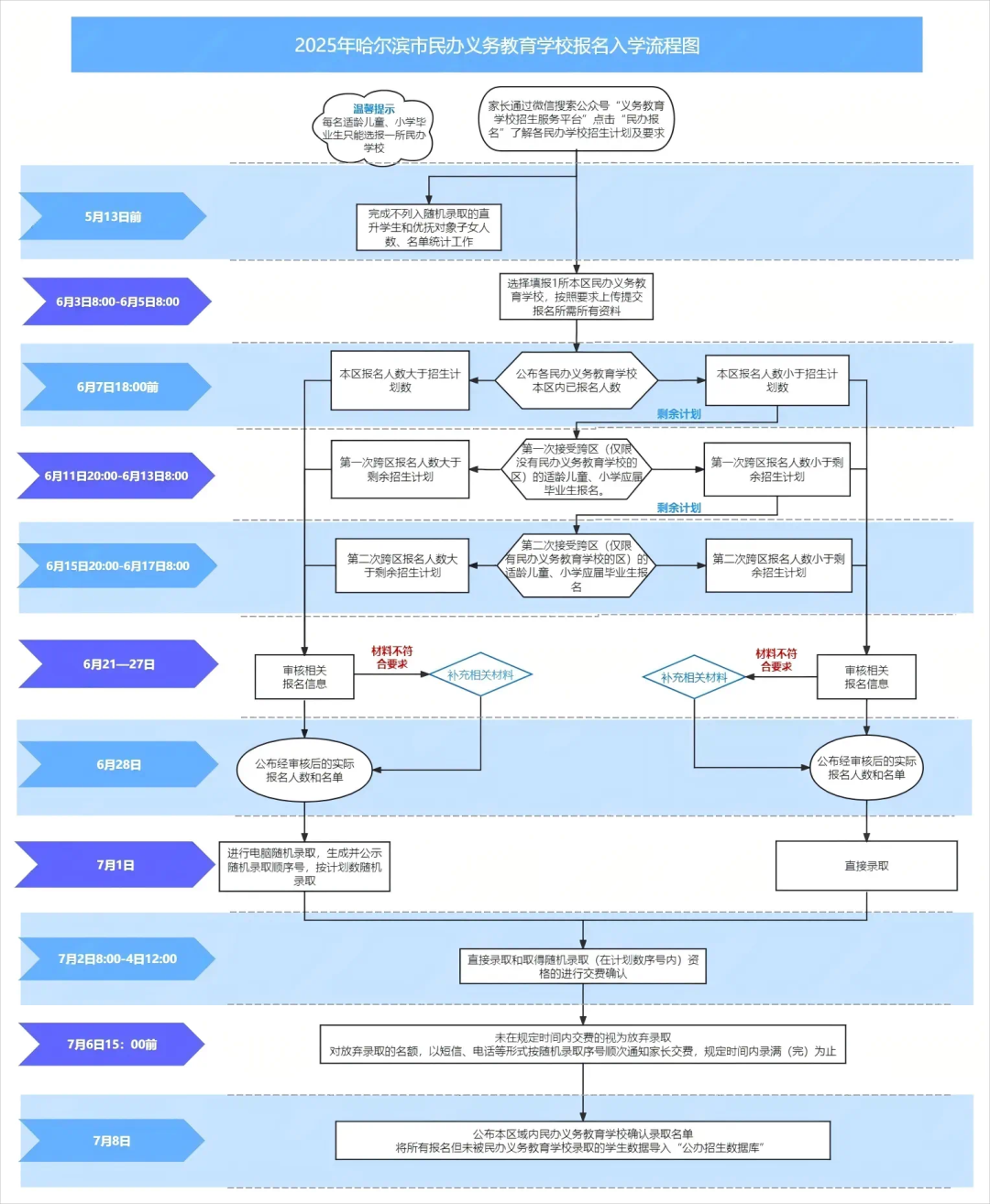
  民办学校报名操作流程

  民办义务教育学校报名和录取时间安排

  第一次跨区报名:6月11日20:00-13日8:00,对本区内报名人数少于招生计划的,第一次接受跨区(仅限没有民办义务教育学校的区)的适龄儿童、小学应届毕业生报名。

  公布第一次跨区报名人数:6月15日18:00前,公布各民办义务教育学校第一次跨区报名人数。

  第二次跨区报名:6月15日20:00-17日8:00,对第一次跨区报名人数少于剩余招生计划的,第二次接受跨区(仅限其他有民办义务教育学校的区)的适龄儿童、小学应届毕业生报名。

  公布第二次跨区报名人数:6月19日18:00前,公布各民办义务教育学校第二次跨区报名人数。将所有报名民办义务教育学校的学生数据导入“公办招生数据库”,供公办学校招生核验比对。

  报名信息审核和资格确认:6月21日—27日,区县(市)教育局、民办义务教育学校联合相关部门,对已报名民办义务教育学校的适龄儿童、小学应届毕业生所提交的资料进行审核,对提交报名资料有欠缺的适龄儿童、小学应届毕业生,要求其在指定时间内进行补交、复审,对不符合报名条件的适龄儿童、小学应届毕业生取消其报名资格。审核未通过的及时告知家长,并由区、县(市)教育局统筹安排公办学校就学。

  公布经审核后的实际报名人数和名单:6月28日,公布经审核后的实际报名人数和名单。所有经审核通过的适龄儿童、小学应届毕业生获得参与民办义务教育学校电脑随机录取资格。

  进行直接录取和随机录取:7月1日至8日,由区县(市)教育局通过“黑龙江省义务教育学校招生入学服务系统”,依据各民办义务教育学校的招生计划数,在有关部门及相关人员共同监督下进行录取工作。

  直接录取。7月1日,对本区报名人数不超过民办义务教育学校招生计划的,区县(市)教育局直接全部录取。对跨区(1至2次)报名人数少于剩余计划数的,也直接全部录取。

  随机录取。7月1日,对于本区报名人数超过招生计划数的民办义务教育学校,实行电脑随机录取,随机录取比例为招生计划(进行电脑随机录取计划数)的100%。由电脑随机生成录取顺序号,公示录取顺序号,按计划数顺次录取。跨区(1至2次)报名人数超过剩余招生计划数的,按剩余招生计划数100%实行电脑随机录取,由电脑随机生成录取顺序号,公示录取顺序号,按计划数顺次录取。

  交费确认:7月2日8:00至7月4日12:00,对直接录取和取得随机录取(在计划数序号内)资格的学生进行交费确认,未在规定时间内交费的视为放弃录取,对放弃录取的名额,以短信、电话等形式按随机录取序号顺次通知家长交费,在7月6日15:00前录满(完)为止。

  公布本区县(市)民办义务教育学校确认录取名单:7月8日,由区县(市)教育行政部门通过“黑龙江省义务教育学校招生入学服务系统”(公众号“义务教育学校招生服务平台”),公布本区县(市)民办义务教育学校确认录取名单。同时,将所有报名但未被民办义务教育学校录取的学生数据导入“公办招生数据库”,由区县(市)教育局根据区域统筹安置办法安置公办学校就学。

  民办学校报名流程

责任编辑:董雪婷

审  核:刘海龙

统  筹:张宇

监  制:曲立伟

图片版权归原作者所有,如有侵权请联系我们,我们立刻删除。

微信
手机版
抖音
快手
视频号