利剑出鞘护生灵 巡山清套筑屏障——大兴安岭呼中区专项行动守护最冷小镇生态安全

发布时间: 2026-01-12 16:14  来源:黑龙江网

  黑龙江网讯(白玉 记者 王可欣)为坚决筑牢祖国北疆生态安全屏障,保护野生动物资源,大兴安岭呼中区组织开展为期两个月的“巡山清套清网清夹”专项行动,守护辖区野生动物安全,持续筑牢辖区生态安全防线。

  高位推动,织密责任网络。为有效构建起横向联动、纵向贯通的严密责任体系与工作合力,呼中区制定专项行动实施方案,明确行动目标、时间节点与具体措施,创新工作方法,紧密依托林长制体系,将行动落实情况纳入林长巡查重点,确保专项行动自上而下高效推进。

  联动执法,清除安全隐患。由呼中区林草局联合公安局、市场监督管理局、林业局、保护区等多部门组成联合执法力量,坚持“一盘棋”思想,强化部门协同,兵分多路,同步推进。一方面,对辖区内饭店、农贸市场、山产品店、快递物流等可能涉及野生动物及其制品非法交易、运输、加工的经营场所进行拉网式排查,从流通环节切断非法链条,并向经营者面对面宣传相关法律法规、发放张贴违法责任告知书。另一方面,组织精干力量深入城镇周边、林场辖区、交通便利的浅山区林缘地带以及野生动物活动频繁区域,开展巡查清理。累计出动车辆17台次,巡护人员55人次,力争做到排查无死角、隐患全清零,为野生动物撑起“安全保护伞”。

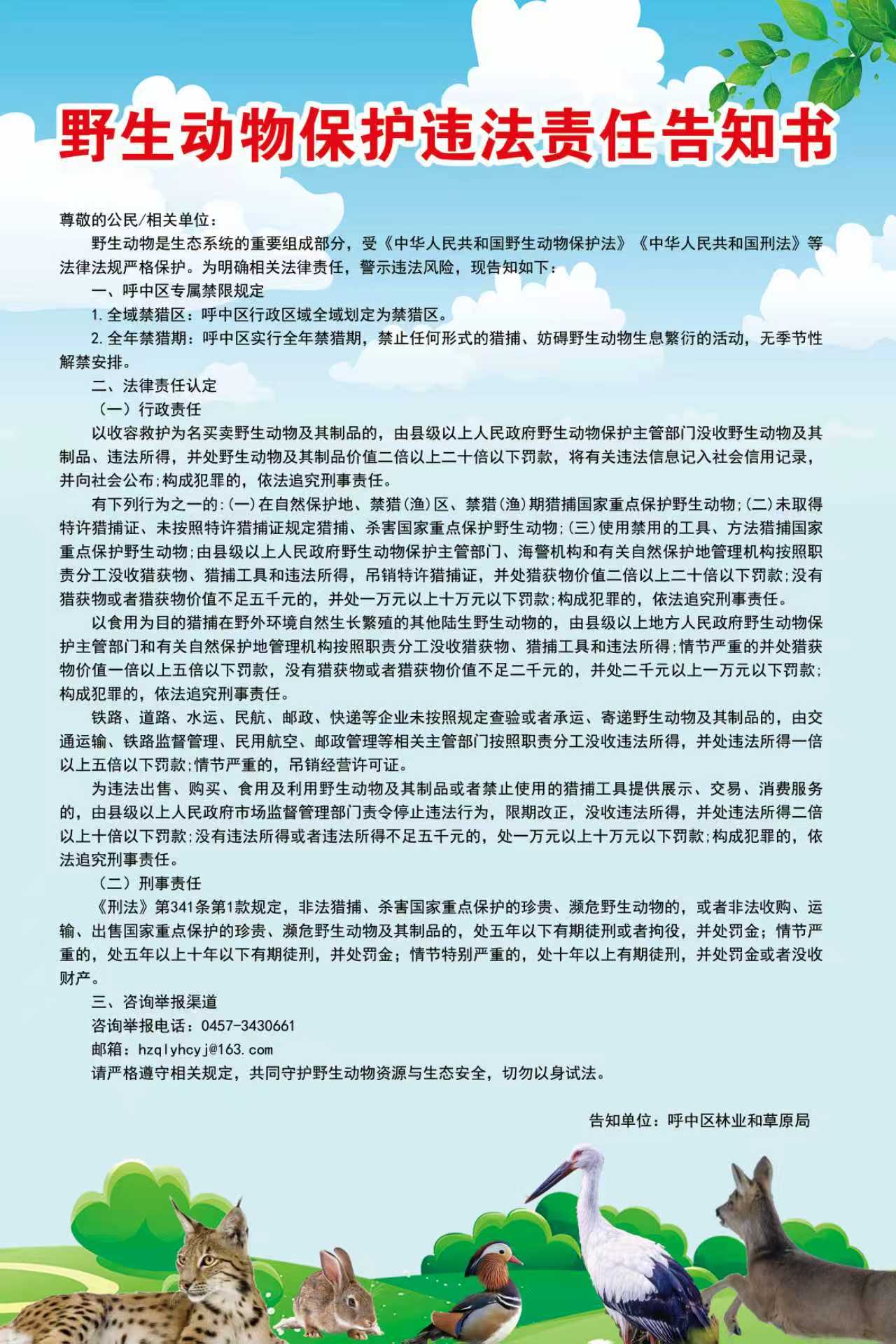
  宣传造势,凝聚保护共识。保护野生动物,离不开全社会的共同参与,呼中区充分利用“最冷小镇”官方公众号平台,开设野生动物保护专栏,持续发布保护知识、法律解读、案例警示、违法责任告知书和安全小提示,以群众喜闻乐见的形式扩大宣传覆盖面。在重点区域、交通要道悬挂宣传条幅、设立警示牌。各镇、林场针对重点人群、重点区域,开展入户宣传,发放违法责任告知单,明确法律红线,做到警示到位、告知到人,使“保护野生动物、拒绝非法猎捕”的观念日益深入人心。

  此次专项行动,不仅是一次对非法猎捕行为的严厉打击,更是一场生动的生态保护实践,彰显了呼中区守护绿水青山、保护野生动物的坚定决心,为建设人与自然和谐共生的美丽家园奠定了坚实基础。

责任编辑:张泽国

审  核:董雪婷

统  筹:张宇

监  制:曲立伟

微信
手机版
抖音
快手
视频号