发布时间: 2026-04-29 09:06 来源:哈尔滨市教育局
招生入学工作的通知
为贯彻落实《中华人民共和国义务教育法》《教育部办公厅关于开展中小学阳光招生专项行动(2026年)的通知》《黑龙江省民办中小学校招生工作实施方案》《黑龙江省中小学校“四零承诺”实施细则(修订)》《2026年黑龙江省义务教育阳光招生专项行动实施方案》等文件精神,全面落实中小学阳光招生专项行动各项要求,切实维护教育公平,保障适龄儿童少年平等接受义务教育权利,现就做好哈尔滨市2026年义务教育阶段学校招生入学工作通知如下。
一、总体要求
(一)坚持依法依规招生
以国家和省相关政策法规为依据,以有利于保障适龄儿童少年免试就近接受义务教育、有利于促进义务教育优质均衡发展、有利于发展素质教育为原则,依法依规实施义务教育阶段学校招生入学工作。严格落实义务教育阳光招生专项行动的各项要求,严格落实中小学招生入学“十项严禁”规定。严禁以面试、评测、接收简历、校园开放日等任何形式选拔学生或进行违规招生宣传,坚决杜绝提前招生、掐尖招生、变相择校等行为。
(二)坚持属地化管理
义务教育学校招生工作以区县(市)为主,实行属地化管理。区县(市)政府及其教育局负责统筹本行政区域内学位布局、学区划分、招生组织、风险防控、舆情处置等全流程工作,周密制定符合本地区实际的招生工作方案。
(三)坚持“免试就近”入学
各区县(市)教育局应在本级政府的领导下,持续推进落实中小学“四零承诺”,按照“学校划片招生、生源就近入学”目标要求,完善新建学校招生范围和新建小区对口学校划分工作机制,根据适龄儿童人数、学校分布和规模、行政区划、交通状况等因素,为每所义务教育学校科学划定招生学区范围。
二、招生任务
(一)公办小学招生
1.招生对象。2026年小学招生入学对象为年满6周岁(2019年9月1日—2020年8月31日出生)、具有哈尔滨市常住户籍或在哈尔滨市居住且符合在哈尔滨市就读条件的适龄儿童。适龄儿童因身体状况等特殊原因需延缓入学的,应由其法定监护人向其户籍地所在学区公办小学提出推迟一年入学的申请,由学校报所在区县(市)教育局批准后,方可延缓入学。延缓入学期满,没有特殊原因的应及时入学,确需继续延缓入学的,要继续提出申请并经批准后,方可继续延缓入学。已申请延缓入学儿童,入学时与所在学区内其他儿童享受同等入学资格;未按时提出申请,擅自延缓入学的超龄儿童,由区县(市)教育局统筹安置入学。
2.按学区就近入学。公办小学招收区县(市)划定的入学学区内和统筹安排的适龄儿童,不得跨学区招生。适龄儿童入学报名时,应提交适龄儿童及其监护人的户口簿、住宅产权证或公有产权住宅承租证等证件。适龄儿童在学区学校入学,遵循“两个一致”原则,即:适龄儿童户籍应与其父母户籍一致(户主为适龄儿童的父母或其他法定监护人);户籍地址与住宅产权证或公有产权住宅承租证一致(住宅产权人或公有产权住宅承租人为适龄儿童父母或其他法定监护人)。集体户口和产权不足100%的住宅不作为中小学招生入学依据。区县(市)教育局要根据本地实际细化“两个一致”要求或明确可视为“两个一致”的情况。不符合“两个一致”原则的,由区县(市)教育局根据本地实际情况,制定统筹入学原则和办法。
(二)公办初中招生
1.招生入学对象。初中招生对象为具有哈尔滨市常住户籍或在哈尔滨市居住且符合在哈尔滨市就读条件的小学应届毕业生。
2.实行对口招生。公办初中招收所在区县(市)教育局指定的对口小学毕业生(初中划分学区的,招收初中学区内的小学毕业生)和统筹安置的小学毕业生。
哈尔滨市小学应届毕业生,如对口初中为所在区县(市)教育局确定的学位紧张需核验“两个一致”的学校,则应按区县(市)教育局要求进行线上填报信息。区县(市)教育局根据本地实际制定初中学校录取规则及统筹办法。
3.返回户籍地初中就读。在公办学校跨区县(市)就读(户籍变迁等情况)的小学生,小学毕业后可以返回户籍所在区县(市)就读初中,也可按照学籍所在区县(市)招生政策升入初中学校。民办小学毕业生可以返回户籍地公办初中就读。哈尔滨市在外地就读的(外地返籍)小学毕业生,可以返回户籍所在区县(市)就读初中。公办小学、民办小学、外地返籍小学毕业生,要求返回户籍所在区县(市)公办初中就读的,应分别向毕业公办小学、毕业民办小学、户籍所在区县(市)教育局提出申请,由学校或教育局告知审核证件、网上申请、统筹安排等事项,家长在“黑龙江省义务教育学校招生入学服务系统”(公众号“义务教育学校招生服务平台”)填报返回户籍所在区县(市)就读初中申请,经审核符合条件的,由户籍所在区县(市)教育局统筹安排进入公办初中学校就读。
4.俄语班和日语班招生工作。哈尔滨市实验学校、哈尔滨市群力经纬中学校、哈尔滨市嵩山中学校、哈尔滨市第三十九中学校、哈尔滨新区风华学校等5所学校的俄语班在全市范围内招生。哈尔滨市阿城区朝鲜族中学校、哈尔滨市双城区第六中学校的俄语班在其所在区范围内招生。哈尔滨市朝鲜族第一中学校的日语班在九区范围内招生。有意愿到初中俄语班或日语班学习的小学应届毕业生,在6月2日—16日到上述学校报名。报名人数超过学校招生计划数时,学校应采用电脑派位方式招生,不得超计划招生。俄语班、日语班招生在7月10日前完成录取确认。
(三)民办学校招生
1.招生对象。坚持民办义务教育学校招生纳入审批地统一管理,优先满足民办义务教育学校所在区县(市)学生(户籍或学籍在审批地)入学需求,所在区(不含县、市)未招满的,经本区教育局同意,可以跨区(没有民办义务教育学校的区优先)招生。民办小学应招收入学前年满6周岁(2020年8月31日前出生),且符合民办义务教育学校所在区县(市)入学条件的适龄儿童。民办初中应招收小学应届毕业生,且符合民办义务教育学校所在区县(市)入学条件的学生。
2.科学合理确定招生计划。民办学校实行按计划招生,区县(市)教育局要依据区域内生源数量、学校布局、优质均衡指标要求等因素科学合理确定民办义务教育学校招生规模,为学校核准招生计划并向社会公布。学校招生计划一经核定下达后不得随意调整,未经区县(市)教育局批准的招生计划无效,严禁无计划、超计划招生,严禁擅自招收已被其他学校录取的学生,违规招收的学生将不予办理学籍。
3.严格执行免试入学政策。对报名人数超过招生计划的学校,实行电脑随机录取;报名人数未超过当年招生计划的,直接录取。跨区报名人数超过剩余计划数的,按剩余计划数100%电脑随机录取;跨区报名人数未超过剩余计划数的,直接录取。九年一贯制民办义务教育学校小学部毕业生可以根据学生意愿直升本校初中部,直升学生不列入随机录取范围,拟直升学生数大于初中部招生计划数的,也须采取随机录取方式确定直升名额。高校举办的义务教育阶段附属学校,纳入所在区县(市)教育局统一管理,高校教职工子女可采取直升方式入学,附属学校仍有空余学位的应采取电脑随机录取方式在招生范围内公开招生。
4.严密制定招生流程。适龄儿童、小学应届毕业生一经报名民办义务教育学校,即视为放弃公办小学学区或公办初中对口资格。报名民办义务教育学校的,每名学生只能选报1所。通过“黑龙江省义务教育学校招生入学服务系统”(公众号“义务教育学校招生服务平台”),按报名志愿随机确定录取顺序号,在规定时间内录满(完)为止。电脑随机录取由所在区县(市)教育局统一组织实施,在有关部门及相关人员共同监督下进行。未被相应学校录取的学生由所在区县(市)教育局(以报名时提交的户籍或房产信息为依据)统筹安排入学。
三、工作要求
(一)强化资源统筹与学位供给
区县(市)要统筹考虑人口出生率、城镇化率、人口流动等因素,建立用好义务教育阶段学位需求预测模型,开展学位预测预警,科学规划新建学校、改扩建工程及撤并校时序,实现学位供给与人口动态匹配。通过布局结构调整、集团化办学、新建改扩建等方式,增加学位数量,强化供给保障。继续“一区一策”,制定符合本地区实际的招生方案,对辖区内学位资源短缺的地区要综合采取有力措施,因地制宜、因校施策;对辖区内学位富余的优质学校可进一步调整入学政策限制,接收符合条件的适龄儿童入学,满足群众就学需求。
(二)深入落实“公民同招”政策
坚持公办、民办学校同步招生,即同步报名、同步录取,民办义务教育学校招生纳入审批地统一管理,在区县(市)教育局核定的招生范围内招生,不得先于公办义务教育学校招生。九区所辖民办义务教育学校以面向本区范围内招生为主,在本区符合条件的报名人数小于招生计划数时,经本区教育局同意,剩余计划可以跨区(没有民办义务教育学校的区优先)招收适龄儿童、小学应届毕业生。九县(市)所辖民办义务教育学校不得招收非本县(市)生源。
(三)落实“教育入学一件事”
全面应用“黑龙江省义务教育招生入学服务系统”,实现报名、材料审核、录取“线上一网通办”。各区县(市)教育局要提前通过区县(市)教育局官网、微信公众号等平台向社会公布每所义务教育学校招生政策、划片范围、报名条件、招生程序、咨询电话等信息。继续采用“两先、一抽、不调”的办法分班,通过电脑随机方式均衡分班,分班方案、过程、结果全程公开,公示确定后不得擅自变更。严禁以任何名义设立或变相设立重点班、实验班、快慢班,全面实行均衡编班。哈尔滨市新生分班和抽签时间为8月27日—28日。
(四)保障适龄儿童少年入学权利
1.严格落实控辍保学责任。各区县(市)要严格履行义务教育控辍保学法定职责,健全留守儿童、事实无人抚养儿童、孤儿、家庭经济困难学生等群体的入学工作台账,确保应入尽入。招生后,将学区内适龄儿童入学情况与摸排台账比对,逐人核实未入学儿童去向,确保每名适龄儿童都接受义务教育,持续巩固哈尔滨市控辍保学工作台账常态化清零成果。
2.妥善安置适龄残疾儿童青少年入学。发挥特殊教育专家委员会作用,对残疾儿童少年身体状况、学习适应能力开展规范评估,采取特殊教育学校就读、普通学校随班就读、送教上门等方式科学安置。经评估适合随班就读的,普通学校不得拒收;不适合随班就读的,特殊教育学校应收尽收;严格控制送教上门比例,禁止泛化使用。
3.切实做好随迁子女的入学安置工作。适龄随迁子女拟在哈尔滨市接受义务教育的,需提供父母双方或一方及随迁子女的户口簿、哈尔滨市居住证。区县(市)教育局要按照“两为主、两纳入、以居住证为主要依据”原则,根据辖区内外来务工人员居住的实际情况,按照相对就近的原则,统筹安置随迁子女就学,确保“应入尽入”,各中小学校(含民办)不得直接招收随迁子女入学。推进优质公办学校挖潜扩容,不断提高随迁子女在优质公办学校就读比例。
4.妥善安置优抚对象子女入学。按照国家、省、市规定落实教育优待政策,妥善安置符合条件的烈士子女、现役军人子女、公安英模和因公牺牲伤残警察子女、消防救援人员子女等优抚对象入学,全面实行军人子女教育优待资格证明信制度。
5.加强外籍学生的入学管理。只有获得接收外籍学生资格备案的学校方可接收适龄外籍学生入学。学校要认真审核外籍学生资格,外籍学生入学须符合教育部、外交部、公安部《学校招收和培养国际学生管理办法》《黑龙江省中小学校招收和培养国际学生管理规定(试行)》(黑教规〔2021〕7号)的有关规定。
6.优化“多孩子女公办学校长幼随学”政策。遵循“自愿申请、公平公正、就近就便”的原则,帮助家长解决接送不便问题。以《出生医学证明》佐证的多子女家庭:如哥哥(姐姐)根据当年政策在学区入学且在读,弟弟(妹妹)不符合哥哥(姐姐)学校入学条件的,原则上可根据区域情况,在有空余学位的前提下将哥哥(姐姐)转入弟弟(妹妹)就读学校同校就读,或各区县(市)根据实际情况统筹安置;如家庭所在房产处于学位锁定状态,家庭因新增子女(二孩、三孩)需在学区内换住房的,各区县(市)可根据区域情况为家庭解锁原房产学位,锁定新购买的房产学位。各区县(市)可结合实际情况,制定其他具体措施,严禁借“长幼随学”变相择校。
四、保障措施
(一)加强领导,建立备案制度
各区县(市)教育局要在当地党委和政府的领导下,协调公安、房产等部门,核查入学户籍和房产信息真实性。实行“主要领导”负总责,分管领导具体负责,明确岗位职责,建立健全各项制度,加强协调配合,确保招生工作透明公正、平稳有序。各区县(市)招生工作方案经区县(市)政府批准后,于5月7日前报市教育局备案。
(二)加强宣传,做好政策引导
要继续巩固“四零承诺”成果,大力推进“阳光招生”,全面做好政策解读与热点回应,引导家长形成合理就学预期,充分认识就近入学对于学生健康成长的价值和意义,积极宣传哈尔滨市推进义务教育优质均衡发展的政策和举措,避免盲目跟风择校。同时,加强舆情监测,建立健全部门联动应急协调机制,强化招生入学风险研判,稳妥处置招生入学舆情及突发事件。对不实招生信息要主动发声、及时辟谣、释疑解惑。各区县(市)教育局要设立专门的招生入学热线并主动公开,对群众反映的问题要建立台账、逐一认真核查处置。
(三)加强监管,强化问责机制
严格学籍管理,坚持“一人一籍、籍随人走、人籍一致”,严禁人籍分离、空挂学籍。市教育局将把义务教育招生工作纳入评价区县(市)教育局工作的重要内容,招生工作期间对信访情况进行排名通报。加强对招生工作的全流程监管,对群众关注的热点学校,在招生、分班等重要环节派专人到学校进行现场监督指导。完善违纪举报和申诉受理机制,依纪依规查处招生入学工作过程中的违纪违规行为,切实解决本地区中小学招生工作中出现的突出问题,确保招生入学工作规范有序进行。对发生问题,不在第一时间处理的区县(市)教育局及学校,将给予相关人员严肃问责;造成恶劣影响的,从严处理。对出现违规宣传、超计划招生、超范围招生、招收借读生等违规招生问题的民办义务教育学校,将依法依规核减学校下一年招生计划直至停止招生。
招生工作流程
一、公办小学招生工作流程
1.发布招生信息。5月8日前,区县(市)公布本地招生方案,5月12日前,公办义务教育学校公布招生简章或招生启事。
2.统一网上报名。
6月2日—12日,进行网上报名、信息采集。符合入学条件的适龄儿童家长,须在“黑龙江省义务教育学校招生入学服务系统”(公众号“义务教育学校招生服务平台”)进行入学报名并上传相关入学信息。
7月9日,所有报名但未被民办小学录取的学生数据导入“公办招生数据库”。
7月10日—11日,对报名民办小学但未被录取的适龄儿童信息进行补充。
3.核验报名信息。
6月17日—28日,对公办小学新生报名信息进行核验。
7月12日—16日,对报名民办小学但未被录取的适龄儿童的报名信息进行核验。具体方法和要求由区县(市)教育局确定。
4.确认录取结果。
7月21日前,完成公办小学录取确认工作,并陆续发放公办小学入学告知信息。
二、公办初中招生工作流程
1.有需求的学生报名。
6月2日—6月16日,对口初中为所在区县(市)教育局确定的学位紧张需要核验“两个一致”的小学毕业生、返回户籍所在地就读公办初中的小学毕业生,须在“黑龙江省义务教育学校招生入学服务系统”(公众号“义务教育学校招生服务平台”)进行网上申请并上传相关入学信息。
2.核验报名信息。
6月17日—28日,对公办初中学生信息进行网上核验。
7月9日,将所有报名但未被民办初中学校录取的学生数据导入“公办招生数据库”。
7月10日—11日,对报名民办初中但未被录取的小学应届毕业生信息进行补充。
7月21日前,完成公办初中录取确认(含完成小学升对口初中学生信息导入和补充),并陆续发放公办初中入学告知信息。
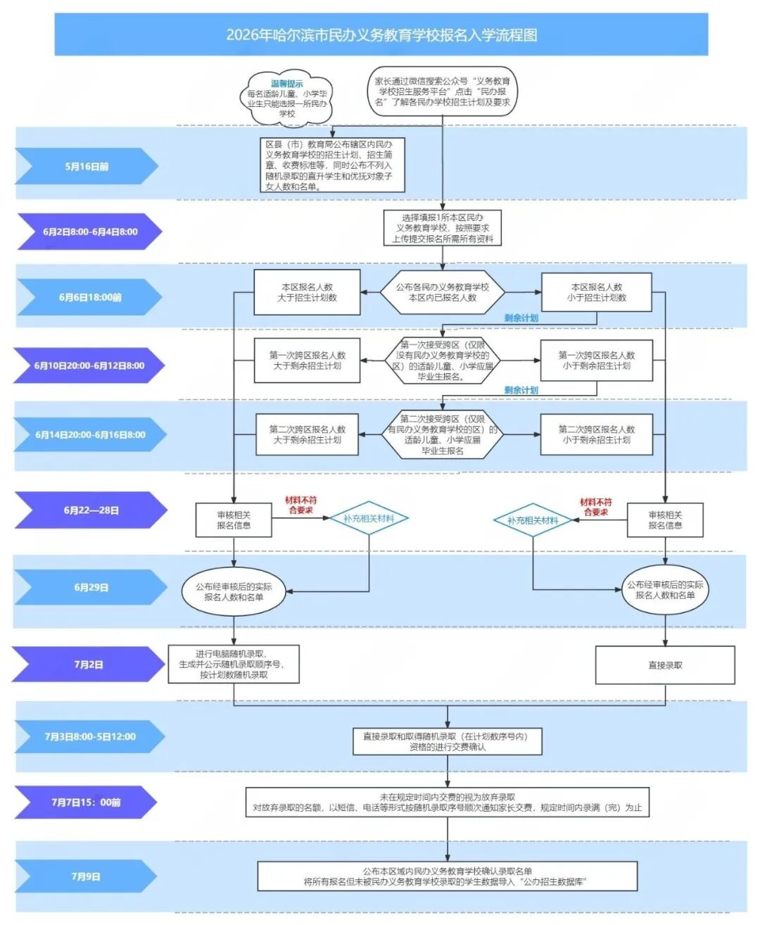
三、民办义务教育学校招生工作流程
1.发布招生信息。
5月13日前,区、县(市)教育局和民办义务教育学校要完成招生材料的申报、审核工作。完成不参加随机录取的直升学生和优抚对象子女人数、名单统计确认工作。5月16日前,区县(市)教育局在“黑龙江省义务教育学校招生入学服务系统”上公布辖区内民办义务教育学校的招生计划(进行电脑随机录取计划数单独列出,并公布不列入随机录取的直升学生和优抚对象子女人数和名单)、招生简章、收费标准等,同时发布相关招生政策及解读,供家长了解各民办义务教育学校招生的相关要求和报名流程。
2.进行网上报名。
6月2日8:00-4日8:00,家长通过“黑龙江省义务教育学校招生入学服务系统”(公众号“义务教育学校招生服务平台”),选择填报1所本区民办义务教育学校,真实、完整、清晰地提交报名所需要的所有资料,报名截止后不得变更或放弃已选择的民办义务教育学校志愿。
6月6日18:00前,公布各民办义务教育学校已报名人数。
6月10日20:00-12日8:00,对本区内报名人数少于招生计划的,第一次接受跨区(仅限没有民办义务教育学校的区)的适龄儿童、小学应届毕业生报名。
6月14日18:00前,公布各民办义务教育学校第一次跨区报名人数。
6月14日20:00-16日8:00,对第一次跨区报名人数少于剩余招生计划的,第二次接受跨区(仅限其他有民办义务教育学校的区)的适龄儿童、小学应届毕业生报名。
6月18日18:00前,公布各民办义务教育学校第二次跨区报名人数。将所有报名民办义务教育学校的学生数据导入“公办招生数据库”,供公办学校招生核验比对。
3.报名信息审核和资格确认。
6月22日-28日,区县(市)教育局、民办义务教育学校联合相关部门,对已报名民办义务教育学校的适龄儿童、小学应届毕业生所提交的资料进行审核,对提交报名资料有欠缺的适龄儿童、小学应届毕业生,要求其在指定时间内进行补交、复审,对不符合报名条件的适龄儿童、小学应届毕业生,取消其报名资格。审核未通过的及时告知家长,并由区、县(市)教育局统筹安排公办学校就学。6月29日,公布经审核后的实际报名人数和名单。所有经审核通过的适龄儿童、小学应届毕业生获得参与民办义务教育学校电脑随机录取资格。
4.录取工作。
7月2日-7日,由区县(市)教育局通过“黑龙江省义务教育学校招生入学服务系统”,依据各民办义务教育学校的招生计划数,在有关部门及相关人员共同监督下进行录取工作。
(1)直接录取。7月2日,对本区报名人数不超过民办义务教育学校招生计划的,区县(市)教育局直接全部录取。对跨区(1-2次)报名人数少于剩余计划数的,也直接全部录取。
(2)随机录取。7月2日,对于本区报名人数超过招生计划数的民办义务教育学校,实行电脑随机录取,随机录取比例为招生计划(进行电脑随机录取计划数)的100%。由电脑随机生成录取顺序号,公示录取顺序号,按计划数顺次录取。跨区(1-2次)报名人数超过剩余招生计划数的,按剩余招生计划数100%实行电脑随机录取,由电脑随机生成录取顺序号,公示录取顺序号,按计划数顺次录取。
(3)交费确认。7月3日8:00-5日12:00,对直接录取和取得随机录取(在计划数序号内)资格的学生进行交费确认,未在规定时间内交费的视为放弃录取,对放弃录取的名额,以短信、电话等形式按随机录取序号顺次通知家长交费,在7月7日15:00前录满(完)为止。
(4)公布结果。7月9日,由区县(市)教育局在“黑龙江省义务教育学校招生入学服务系统”公布本区县(市)民办义务教育学校确认录取名单。
同时,将所有报名但未被民办义务教育学校录取的学生数据导入“公办招生数据库”,由区县(市)教育局根据区域统筹安置办法安置公办学校就学。
注:上述部分时间安排可能会根据实际需要进行调整,如有调整将提前进行通知。
招生政策解读
1.2026年哈尔滨市公办小学、初中招生对象是如何规定的?
2026年,公办小学招生入学对象为年满6周岁(2019年9月1日—2020年8月31日出生)、具有哈尔滨市户籍或在哈尔滨市居住且符合在哈尔滨市就读条件的适龄儿童。上一年度因身体状况等特殊原因未入学的,可向所在区县(市)教育行政部门提出入学申请。不足年龄(2020年8月31日之后出生)的儿童无法在电子学籍管理系统中建立学籍。公办初中招生对象为具有哈尔滨市户籍或在哈尔滨市居住且符合在哈尔滨市就读条件的小学应届毕业生。
2.孩子虽然已经六周岁而且符合入学要求,但觉得孩子还小,想推迟一年等明年再上学可以吗?
义务教育是国家统一实施的所有适龄儿童必须接受的教育。适龄儿童的父母或者其他法定监护人应当依法送其按时入学接受并完成义务教育,不得擅自以在家学习替代国家统一实施的义务教育。适龄儿童因身体状况等特殊原因需延缓入学的,应由其法定监护人向其户籍地所在学区公办小学提出申请推迟一年入学,由学校报所在区县(市)教育局批准,方可延缓入学。已申请延缓入学儿童,入学时与所在学区内其他儿童享受同等入学资格。未按时提出申请,擅自延缓入学的超龄儿童,由区县(市)教育局统筹安置入学。
3.适龄儿童在学区小学入学有什么具体要求?
公办小学招收区县(市)教育局划定的入学学区内和统筹安排的适龄儿童,不得跨学区招生。适龄儿童入学报名时,应提交适龄儿童及其监护人的户口簿、住宅产权证或公有产权住宅承租证等证件。适龄儿童在学区学校入学,遵循“两个一致”原则,即:适龄儿童户籍应与其父母户籍一致(户主为适龄儿童的父母或其他法定监护人);户籍地址与住宅产权证或公有产权住宅承租证一致(住宅产权人或公有产权住宅承租人为适龄儿童父母或其他法定监护人)。集体户口和产权不足100%的住宅不作为中小学招生入学依据。
区县(市)教育局会根据本地实际细化“两个一致”要求或明确可视为“两个一致”的情况。不符合“两个一致”原则的,由区县(市)教育局统筹安排入学。
4.如果对中小学招生工作中的相关政策、具体问题,比如说上哪个学校自己不太了解,应该咨询哪个部门?
依据《义务教育法》等规定,各区县(市)教育行政部门是义务教育招生的责任主体。所有小学、初中(含市直及民办学校)的招生工作,如报名条件、学区划分、民办学校招生方式、均衡分班等,均由各区县(市)组织实施并全程监管。因此,遇到中小学招生工作中的具体问题,可向户籍或居住证所在地的区县(市)教育局进行咨询。
区县(市)教育局咨询电话和查询网站见附件1。
5.哈尔滨市公办学校是“单校划片”还是“多校划片”?
按照教育部《关于进一步做好普通中小学招生入学工作的通知》(教基厅〔2022〕1号)要求,哈尔滨市教育资源相对均衡的区域,依然实行单校划片,合理稳定就学预期。学位资源短缺的区县(市)要综合采取有力措施,因地制宜、因校施策,“一区一策”实施符合本区县(市)实际的招生方式。
6.有的区对一些学位紧张学校实行了学位锁定制,什么是学位锁定制?
学位锁定制是指适龄儿童从登记入学当年起至学位锁定年限止,登记居住的学区住宅,原则上只提供一个入学学位,即学位锁定年限内不能再作为其他适龄儿童入本学区学校的依据(符合国家生育政策的除外)。在学位锁定期间,如果该住宅有其他适龄儿童入学,由区教育局统筹安置。具体哪些学校实施学位锁定制,请关注区县(市)招生工作方案。
7.我要买的二手房显示学位已锁定,我买房后孩子是否可以上学区学校?
学位锁定期内,您的孩子将无法通过此房产入学区学校。请家长在购房前及时确认房产学位锁定状态。
8.今年公办小学还是网上报名吗?具体时间是怎样安排的?
公办义务教育学校招生使用全省统一的招生入学服务平台进行网上公布招生信息,通过信息化手段进行入学信息采集、核验,实现义务教育学校招生入学的公开、透明、便利、高效、快捷。6月2日-12日,在“黑龙江省义务教育学校招生入学服务系统”(公众号“义务教育学校招生服务平台”)进行网上报名、信息采集。6月17日-28日,进行报名信息核验。7月21日前,完成公办小学录取确认工作,并陆续发放公办小学入学告知信息。

9.在哪登录网上报名公办学校?
报名公办学校可以按以下方式登录报名:
(1)家长通过微信搜索并关注公众号【义务教育学校招生服务平台】。
(2)点击【公办报名】进入公办学校报名专栏。
(3)点击【招生公告】查看招生报名相关政策通告。
(4)点击【操作指南】查看相关报名流程操作指引。
(5)点击【申请报名】微信授权后进入【黑龙江省义务教育学校招生入学服务系统】注册、登录进行线上报名。
重要提示:学生报名建议由监护人使用本人微信授权,授权微信号为报名学生唯一系统操作号码,如更换手机仍需使用此微信号操作。
10.我和孩子户籍是外地的,想在哈尔滨上学,可以吗?
在哈尔滨市工作居住的外地人员适龄随迁子女拟在哈尔滨市接受义务教育的,由区县(市)教育局统筹安置,各中小学校(含民办)不得直接招收随迁子女入学。也就是说哪些学校可以接收什么范围内的随迁子女报名,由区县(市)教育局统筹。凡是有在哈尔滨市公办义务教育学校就读意愿的适龄随迁子女,能够100%安置到公办学校就读。
11.随迁子女报名需提供哪些材料?
适龄随迁子女进行线上报名时,需提供父母双方或一方及随迁子女的户口簿、身份证、在哈尔滨市居住的居住证。
12.公办初中还是实行小学对口直升初中吗?
公办初中招收所在区县(市)教育局指定的对口小学毕业生(初中划分学区的,招收初中学区内的小学毕业生)和统筹安置的小学毕业生。哈尔滨市小学应届毕业生,如对口初中为所在区县(市)教育局确定的学位紧张需核验“两个一致”的学校,则应按区县(市)教育局要求进行线上信息填报。
13.孩子户籍不在就读小学所在区县(市),小学毕业后应就读哪所初中学校?
在公办学校跨区县(市)就读(户籍变迁等情况)的小学生,小学毕业后可以返回户籍所在区县(市)就读初中,也可按照就读小学所在区县(市)初中招生政策在就读小学所在区县(市)升入初中。
14.公办小学、民办小学毕业生、外地返乡小学毕业生,是否可以返回户籍所在区县(市)就读初中,如何申请?
公办小学、民办小学、外地返乡小学毕业生,要求回户籍所在区县(市)公办初中就读的,应分别向毕业公办小学、毕业民办小学、户籍所在区县(市)教育局提出申请,由学校或教育局告知审核证件、网上申请、统筹安排等事项。6月2日—6月16日,家长在“黑龙江省义务教育学校招生入学服务系统”(公众号“义务教育学校招生服务平台”)填报回户籍所在区县(市)就读初中申请,经审核符合条件的,由户籍所在区县(市)教育局统筹安排进入公办初中学校就读。
15.孩子初中想学俄语或者日语,哈尔滨市都有哪些初中学校招收?如何报名?
俄语:哈尔滨市实验学校、哈尔滨市群力经纬中学校、哈尔滨市嵩山中学校、哈尔滨市第三十九中学校、哈尔滨新区风华学校等5所学校的俄语班在全市范围内招生。哈尔滨市阿城区朝鲜族中学校、哈尔滨市双城区第六中学校的俄语班在其所在区范围内招生。
日语:哈尔滨市朝鲜族第一中学校的日语班在九区范围内招生,阿城区朝鲜族中学的日语班在本区范围内招生。
有意愿到初中俄语班或日语班学习的小学应届毕业生,可以在规定的时间内到上述学校报名。报名人数超过学校招生计划数时,学校应采用电脑派位方式招生,不得超计划招生。俄语班、日语班招生在7月10日前完成。
16.适龄儿童与监护人不在同一户籍或者户籍与常住地址不一致的如何就学?
适龄儿童与监护人不在同一户籍、户籍与常住地址(住宅产权证等)不符的,区县(市)教育局根据实际情况统筹安置学校就学。
17.集体户口、拆迁(棚改)户适龄儿童少年应该怎样办理入学手续?
哈尔滨市集体户籍适龄儿童少年在实际居住地就学,可参照户籍与常住地址不一致的适龄儿童少年在居住地就学办法统筹安置。因住所拆迁临时变更居住地址需跨学区入学的,临时居住地所在地教育行政部门凭拆迁(棚改)户提供的临时居住证明、户口簿和拆迁(棚改)的相关手续,按照相对就近的原则予以统筹安置。
18.“多孩子女同校就读”政策是什么?
多孩子女指的是:以《出生医学证明》佐证的夫妻生育的多个子女。为帮助家长解决接送不便问题,哈尔滨市推行“多孩子女公办学校长幼随学”政策,遵循“自愿申请、公平公正、就近就便、避免变相择校”的原则。如哥哥(姐姐)根据当年政策在学区入学且在读,弟弟(妹妹)入学时不符合哥哥(姐姐)学校入学条件的,原则上可根据区域情况,在弟弟(妹妹)学校有空余学位的前提下可将哥哥(姐姐)转入弟弟(妹妹)就读学校同校就读,或各区县(市)根据实际情况统筹安置。
如多孩子女家庭,从哥哥(姐姐)入学开始所在房产学位处于锁定状态,家庭因新增子女(二孩、三孩)需在原学区内更换住房的,各区县(市)可根据区域情况为家庭解锁原房产学位,锁定新购买的房产学位。
哈尔滨市鼓励各区县(市)结合实际情况,制定其他具体措施,但不得因此产生变相择校的现象。如哥哥(姐姐)通过摇号进入民办学校且在读,弟弟(妹妹)报名民办学校但摇号未中签,统筹到公办学校后,原则上可根据区域情况,在弟弟(妹妹)学校有空余学位的前提下可将哥哥(姐姐)转入弟弟(妹妹)公办学校同校就读,或各区县(市)根据实际情况统筹安置。
19.外籍子女入学需要哪些手续,收费标准是多少?
外籍人员子女在哈尔滨市义务教育阶段有就学需求的,家长可选择已备案具备接收来华留学生资格的中小学校(见附件2),通过“黑龙江省义务教育学校招生入学服务系统”(公众号“义务教育学校招生服务平台”)进行网上报名,报名时请上传护照首页、有效签证页、最后一次入境章页、国内监护人证明材料等。小学每年每生最高不得超过6000元,初中每年每生最高不得超过8000元。
20.哈尔滨市民办义务教育学校招生原则是什么?
按照《黑龙江省民办中小学校招生工作实施方案》(黑教规〔2020〕1号)的相关精神和要求,坚持民办义务教育学校招生纳入审批地统一管理,优先满足民办义务教育学校所在区县(市)学生(户籍或学籍在审批地)入学需求,所在区(不含县、市)未招满的,经本区教育局同意,可以跨区(没有民办义务教育学校的区优先)招生。民办义务教育学校应在区县(市)教育局核定的招生范围内招生,与公办学校同步招生,不得先于公办义务教育学校招生。
21.哈尔滨市民办义务教育学校招生对象和范围是如何规定的?
民办小学应招收入学前年满6周岁(2020年8月31日前出生),满足区县(市)教育局核定的招生范围内的适龄儿童。民办初中应招收满足区县(市)教育局核定的招生范围内的小学应届毕业生。
九区所辖民办义务教育学校以面向本区范围内招生为主,在本区的报名人数小于招生计划数时,经本区教育行政部门同意,剩余计划可以跨区(没有民办义务教育学校的区优先,下同)招收适龄儿童、小学应届毕业生。九县(市)所辖民办义务教育学校不得招收非本县(市)生源。
22.哈尔滨市民办义务教育学校招生入学方式是如何规定的?是否可以通过笔试、面谈等方式招生?
民办义务教育学校严格执行免试入学政策。对报名人数超过招生计划的学校,实行电脑随机录取,随机录取比例为当年招生计划的100%。报名人数未超过当年招生计划的,直接录取。跨区报名人数超过剩余计划数的,按剩余计划数100%电脑随机录取。跨区报名人数未超过剩余计划数的,直接录取。
民办义务教育学校严禁招收特长生,严禁以各类考试、竞赛、培训成绩或证书证明等作为招生依据。严禁民办义务教育学校以任何名义、任何形式提前组织报名、开展招生。也就是说,通过笔试、面试、面谈等方式“掐尖”招生、提前招生、违规争抢生源,都是不允许的。
23.孩子在民办学校小学部,是否可以直升民办初中?
九年一贯制民办义务教育学校小学部毕业生可以根据学生意愿直升本校初中部,直升学生不列入随机录取范围,拟直升学生数大于初中部招生计划数的,也须采取随机录取方式确定直升名额。
24.有意愿让孩子去民办义务教育学校上学,如何获得民办义务教育学校招生信息?如何进行报名?
报名民办学校可以按以下方式登录报名:
(1)家长通过微信搜索并关注公众号【义务教育学校招生服务平台】。
(2)点击【民办报名】进入民办学校报名专栏。
(3)点击【招生公告】查看招生报名相关政策通告。
(4)点击【操作指南】查看相关报名流程操作指引。
(5)点击【申请报名】微信授权后进入【民办学校招生服务平台】注册、登录进行线上报名。
重要提示:学生报名建议由监护人使用本人微信授权,授权微信号为报名学生唯一系统操作号码,如更换手机仍需使用此微信号操作。
25.民办学校和公办学校能够兼报吗?
公办民办义务教育学校实行同步招生,义务教育阶段适龄学生只可选择公办或民办其中一种入学方式,不可兼报。
26.可以同时报几所民办义务教育学校吗?
不可以,报名民办义务教育学校的,每名学生只能选报1所。
27.如果报名民办学校了,还能进学区小学或对口初中吗?
适龄儿童、小学应届毕业生一经报名民办义务教育学校,即视为放弃公办小学学区或公办初中对口资格。也就是说,报名未被录取的、报名民办校后又不想去的、报名了但资格审核未通过取消报名资格的,均视为放弃公办小学学区或公办初中对口资格。这些适龄儿童、小学应届毕业生由所在区县(市)教育行政部门统筹安置入学。
28.2026年哈尔滨市民办义务教育学校报名和录取时间是怎样安排的?
以下为拟定时间安排,可能会根据实际需要进行调整,如有调整将提前通知,并由区县(市)教育局在“黑龙江省义务教育学校招生入学服务系统”(公众号“义务教育学校招生服务平台”)公布。

5月13日前,完成不参加随机录取的直升学生和优抚对象子女报名信息录入和交费确认工作。
5月16日前,区县(市)教育局公布辖区内民办义务教育学校的招生计划(进行电脑随机录取数单独列出,并公布不列入随机录取的直升学生和优抚对象子女人数和名单)、招生简章、收费标准等,同时发布相关招生政策解读。
6月2日8:00-6月4日8:00,家长通过“黑龙江省义务教育学校招生入学服务系统”(公众号“义务教育学校招生服务平台”),选择填报1所本区民办义务教育学校,真实、完整、清晰地提交报名所需要的所有资料,报名截止后不得变更或放弃已选择的民办义务教育学校志愿。
6月6日18:00前,公布各民办义务教育学校已报名人数。
6月10日20:00-6月12日8:00,对本区内报名人数少于招生计划的,第一次接受跨区(仅限没有民办义务教育学校的区)的适龄儿童、小学应届毕业生报名。
6月14日18:00前,公布各民办义务教育学校第一次跨区报名人数。
6月14日20:00-6月16日8:00,对第一次跨区报名人数少于剩余招生计划的,第二次接受跨区(仅限其他有民办义务教育学校的区)的适龄儿童、小学应届毕业生报名。
6月18日18:00前,公布各民办义务教育学校第二次跨区报名人数。
6月29日,公布各民办义务教育学校经审核后的实际报名人数和名单。所有经审核通过的适龄儿童、小学应届毕业生,获得参与民办义务教育学校电脑随机录取资格。
7月2日,进行直接录取和随机录取。
对本区报名人数不超过民办义务教育学校招生计划的,区县(市)教育局直接全部录取。对跨区(1—2次)报名人数少于剩余计划数的,也直接全部录取。
对于本区报名人数超过招生计划数的民办义务教育学校,实行电脑随机录取,随机录取比例为招生计划(进行电脑随机录取计划数)的100%。由电脑随机生成录取顺序号,公示录取顺序号,按计划数顺次录取。跨区(1—2次)报名人数超过剩余招生计划数的,按剩余招生计划数100%实行电脑随机录取,由电脑随机生成录取顺序号,公示录取顺序号,按计划数顺次录取。
7月3日8:00-7月5日12:00,对直接录取和取得随机录取(在计划数序号内)资格的学生进行交费确认,未在规定时间内交费的视为放弃录取,对放弃录取的名额,以短信、电话等形式按随机录取序号顺次通知家长交费,在7月7日15:00前录满(完)为止。
7月9日,由区县(市)教育行政部门通过“黑龙江省义务教育学校招生入学服务系统”(公众号“义务教育学校招生服务平台”),公布本区县(市)民办义务教育学校确认录取名单。
29.在报名民办学校时,能够实时知道已有多少人报名吗?
可以,报名期间“黑龙江省义务教育学校招生入学服务系统”实时显示已报名人数。
30.哈尔滨市今年小学、初中新一年级班科任老师怎么确定?新生如何分班?
哈尔滨市所有小学、初中继续采用“两先、一抽、不调”的办法分班。通过电脑随机方式均衡分班,采用抽签方式确定班主任和任课教师组合。班级和教师组合一经确定,不得调换。全市义务教育学校分班时间为8月27—28日。





责任编辑:张泽国
审 核:董雪婷
统 筹: 张宇
监 制: 曲立伟
图片版权归原作者所有,如有侵权请联系我们,我们立刻删除。